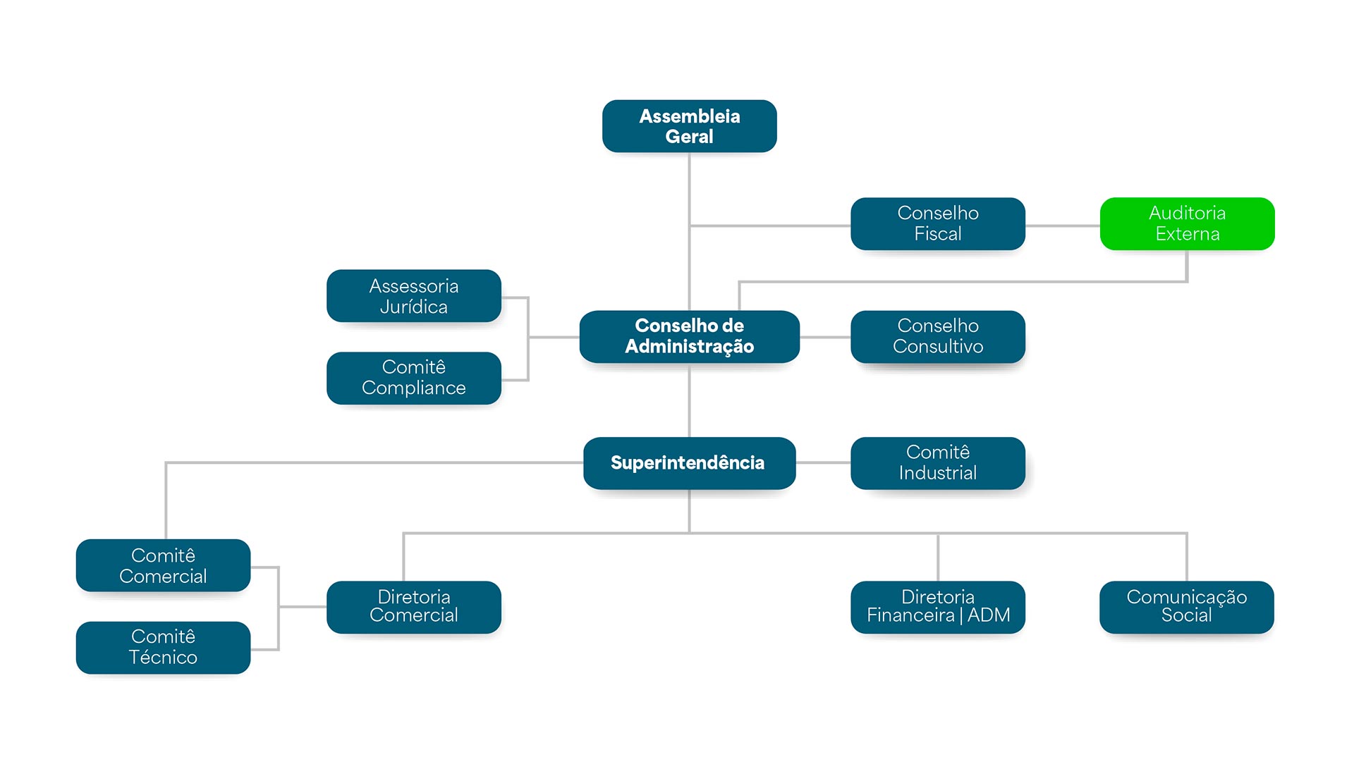
Governança Corporativa
A Cooperfarms adota um modelo de gestão e governança baseado na transparência, participação democrática e compromisso com seus cooperados. A estrutura de governança da cooperativa é fundamentada na atuação da Assembleia Geral Ordinária (AGO), do Conselho de Administração, do Conselho Fiscal, da Superintendência e dos Comitês Consultivos, garantindo uma administração estratégica e eficiente.

Assembleia Geral Ordinária: a instância máxima de decisão
A AGO é o órgão soberano da Cooperfarms, composto por todos os cooperados, e ocorre anualmente. É nesse fórum que são tomadas as principais decisões da cooperativa, incluindo:
A eleição dos membros dos conselhos de Administração e Fiscal;
A aprovação das contas e demonstrações financeiras;
A definição da política de distribuição dos resultados;
A deliberação sobre temas estratégicos que impactam o futuro da cooperativa.
Conselho de Administração: planejamento estratégico
O Conselho de Administração define as diretrizes estratégicas da Cooperfarms, garantindo que a gestão esteja alinhada aos interesses dos cooperados e aos princípios do cooperativismo. Ele acompanha a execução das decisões da Assembleia e orienta a Superintendência na implementação dos planos e políticas da cooperativa.
Conselho de administração
Diretor Presidente
Marcelino Kuhnen
Diretor Vice-Presidente
Luiz Antonio Pradella
Diretor Tesoureiro
Alceu Vicenzi
Diretor 2º Tesoureiro
Oscar Stroschon
Diretor Secretário
Alan Juliani
Conselho consultivo
Wilsemar José Dorneles Elger
Odacil Ranzi
Luiz Antonio Pradella
Marcelo Leomar Kappes
Conselho Fiscal: controle e transparência
Composto por membros eleitos pela Assembleia, o Conselho Fiscal tem a missão de fiscalizar a gestão financeira e contábil da Cooperfarms, assegurando que os recursos sejam aplicados de maneira eficiente e em conformidade com as normas vigentes. Seu papel é essencial para garantir a transparência e a confiança dos cooperados na administração da cooperativa.
Conselho fiscal
Conselheiros titulares
Leila Paganella
Giancarlo Lanciotti
Milton Ide Júnior
 
Conselheiros suplentes
Maicon Fontana
Grasiela Bergamaschi
Celito Eduardo Breda
Superintendência: gestão operacional
A Superintendência é responsável pela administração cotidiana da Cooperfarms. Sob a supervisão do Conselho de Administração, a Superintendência executa as estratégias definidas, conduz as operações e assegura o bom funcionamento da cooperativa, sempre com foco na inovação, sustentabilidade e no fortalecimento da rede de cooperados.
Superintendente
André de Oliveira
Diretor Comercial
Rubens Shigueo
Comitês Consultivos: suporte técnico e estratégico
Para apoiar e orientar as decisões administrativas e técnicas da cooperativa, a Cooperfarms conta com quatro Comitês Consultivos, formados por especialistas em tecnologias agropecuárias, industriais e comerciais. Seu papel consultivo é auxiliar a Superintendência e a Diretoria Comercial na tomada de decisões estratégicas.
Comitê Técnico e Comercial:
Apoiam o Superintendente e o Diretor Comercial na tomada de decisões técnicas e comerciais, garantindo que as estratégias de mercado e produção estejam alinhadas às melhores práticas do setor.
Comitê Industrial:
Assessora a Superintendência na concepção e planejamento de projetos agroindustriais voltados à verticalização das cadeias produtivas. Esse comitê impulsiona projetos como a produção de etanol e proteína animal, liderando estudos sobre investimentos e viabilidade industrial.
Diretor Industrial
Celestino Zanella
Comitê de Compliance:
Criado junto com o Código de Ética e Conduta da Cooperfarms, este comitê orienta os gestores sobre a conformidade dos atos administrativos com a legislação vigente e com as normas internas da cooperativa. Além disso, atua como um canal de comunicação para denúncias, desvios de conduta ou qualquer outro fato relacionado ao Código de Ética e Conduta, garantindo a integridade e transparência da organização.
Com essa estrutura de governança bem definida, a Cooperfarms fortalece sua gestão, impulsiona o desenvolvimento sustentável e promove um ambiente cooperativo pautado pela ética, inovação e compromisso com seus cooperados.

